公开比选与公开招标的区别,两张图带你认清 !
发表日期:2024-06-25 21:13:27


近年来公开比选得到了广泛的应用,但越来越多的供应商疑惑:

都是公开性质,公开比选和公开招标到底有什么区别呢?

公开比选指的是采购人邀请多个潜在供应商或承包人就拟采购的工程、货物和服务提供报价和方案,按照事先公布的规则进行比较并从中选择交易对象的一种采购方式。

公开招标在《招投标法》第十条第二款规定:“公开招标是指招标人以招标公告的方式邀请不特定的法人或者其他组织投标。”

也就是说,所有公开招标的项目都必须在公共平台发布招标信息,符合条件的供应商均可以参与投标。




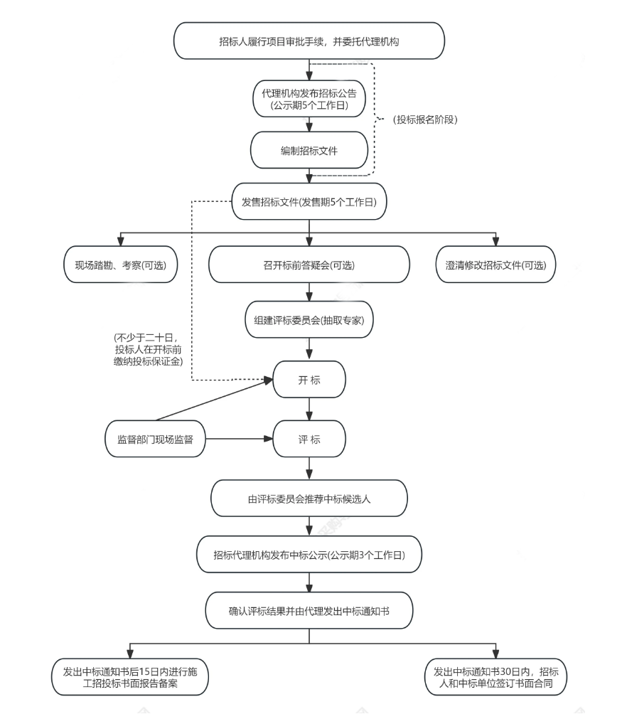
一、实施主体的不同


招投标必须委托招投标机构进行。

公开比选由建设方自己做。


二、内容多少不同


公开招标一般有技术标、商务标、经济标等内容。

公开比选一般只有方案内容,或方案加报价。


三、评选方法不同


公开招标的评选重点在于选出符合条件且价格最优的供应商,其投标文件必须包含商务、技术等方面的内容,评选方式一般是打分制;

公开比选的重点在于选出整体方案最符合要求的供应商,通常比选只需要提供方案,或提供方案+报价,在评选时可能进行打分,也可能根据综合印象进行评选。


四、成本不同


公开招标需走法定流程,整体程序和手续比较复杂,时间耗费较长,成本较高。

公开比选的程序更简单,采购人的自由度和决定权都更大,灵活性强,耗时短、成本低。






五、适用范围不同



1)公开比选适用范围

比选暂时没有法律上的定义,也没有统一的规则,比选项目中采购人的自主性较强,其通常适用于这几种情况:

(1)依法必须进行招标项目以外的项目:如规模较小的工程项目;

(2)依法必须进行招标,但项目经审批和核准后,可以不进行招标的项目:如两次招标失败后经主管部门同意,不再进行招标的项目;

(3)符合各地地方规定,达到比选条件的项目:如《四川省政府投资工程建设项目比选办法》中规定单项合同估算价在100万元人民币以下10万元人民币以上的设备、材料等货物的招标,可进行比选。

)公开招标适用范围

公开招标适用一切采购项目,但因为其公开透明、可操作性较小,且流程复杂、成本较高,很多机构会规避此种采购方式。

为了解决这个问题,国家规定了必须公开招标项目,主要有以下三类:

(1)国家重点项目和省、自治区、直辖市人民政府确定的地方重点项目(《招标投标法》第十一条);

(2)国有资金占控股或者主导地位的依法必须进行招标的项目(《招标投标法实施条例》第八条);

(3)其他法律法规规定必须进行公开招标的项目。

同时法律也规定了:任何机构不得将应当以公开招标方式采购的货物或者服务,化整为零或者以其他任何方式规避公开招标采购


六、适用法律法规不同

无论是公开招标还是邀请招标,只要是境内的招投标活动,都受《招标投标法》的规范,有明确的适用范围和法定程序等;

公开比选则没有明确的定义,实践中比选往往参照执行相关法律,但《招标投标法》和《政府采购法》实际上不适用于比选。

公开比选通常是受当地政策、所在行业和单位内部规章制度的约束。


七、流程及参与方式不同

1)比选的流程及参与方式


图片

2)公开招标流程及参与方式

图片